Sarah AI Square - Definições de Comportamento
Este formulário tem como objetivo definir o comportamento operacional da Sarah AI Square, uma nova assistente de IA da Woba focada em coletar e atualizar a metragem (m²) das salas privativas.
A Sarah AI Square será similar à Sarah AI Price (verificação de disponibilidade e preços), mas com escopo específico: verificar e atualizar apenas a área útil interna das salas.
Este formulário apresenta questões de lógica de negócio e comportamento da assistente. Suas respostas ajudarão a criar a instrução completa que guiará o comportamento da Sarah AI Square nas interações com os parceiros (administradores de coworking).
Instruções: Para cada questão, selecione a opção que melhor representa o comportamento desejado. Se nenhuma opção atender completamente, escolha "Outra" e descreva sua preferência.

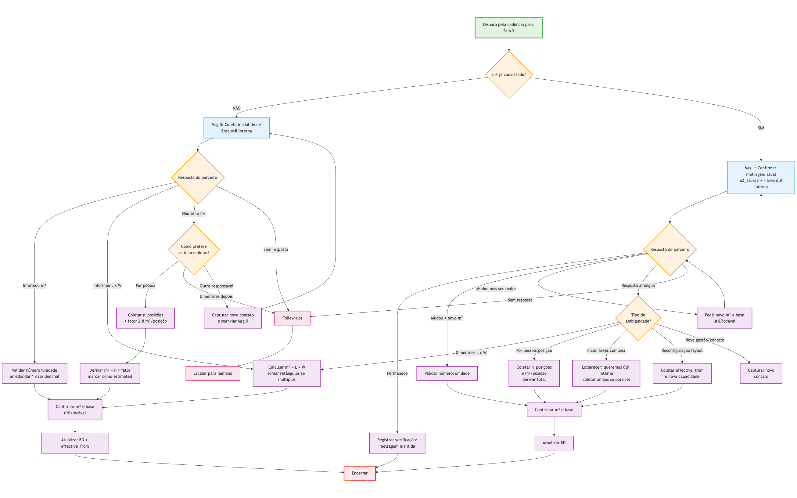
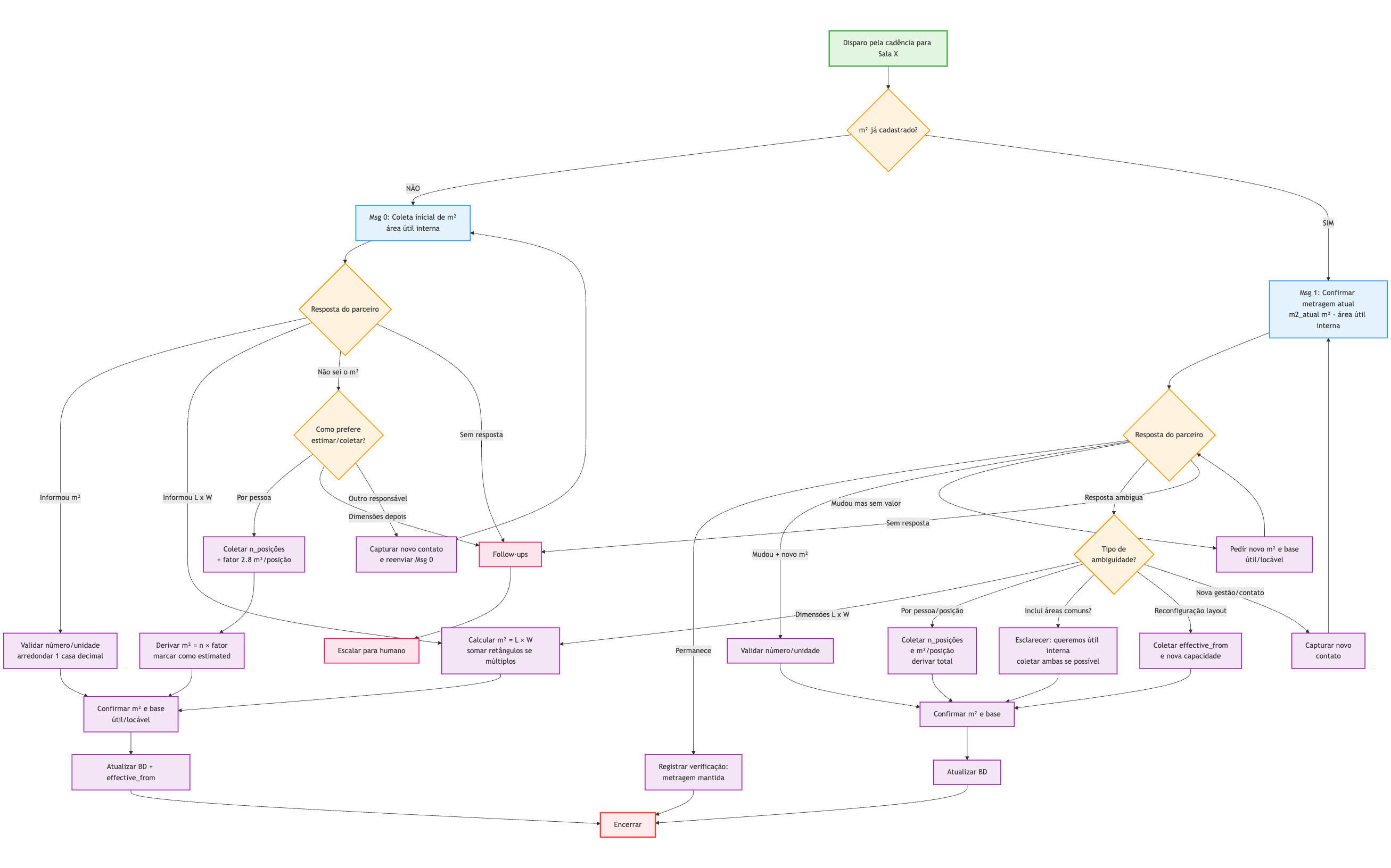
Proposta de Fluxo de Atendimento
1. Identificação e Tom de Voz
1.1 Como a Sarah AI Square deve se apresentar?
*
1.1 Como a Sarah AI Square deve se apresentar?
1.2 Uso de emojis deve ser:
*
1.2 Uso de emojis deve ser:
2. Mensagens Iniciais (Msg 0 e Msg 1)
2.1 Quando NÃO há m² cadastrado, a abordagem inicial deve:
*
2.1 Quando NÃO há m² cadastrado, a abordagem inicial deve:
2.2 Quando JÁ HÁ m² cadastrado, deve:
*
2.2 Quando JÁ HÁ m² cadastrado, deve:
3. Fluxo de Validação e Confirmação
3.1 Quando parceiro informa dimensões (L × W), a Sarah deve:
*
3.1 Quando parceiro informa dimensões (L × W), a Sarah deve:
3.2 Quando parceiro informa "por pessoa/posição", a Sarah deve:
*
3.2 Quando parceiro informa "por pessoa/posição", a Sarah deve:
3.3 Se o cálculo por pessoa resultar em < 2.0 m²/posição:
*
3.3 Se o cálculo por pessoa resultar em < 2.0 m²/posição:
4. Base de Área (Útil vs Locável)
4.1 Sobre "útil interna" vs "locável", a Sarah deve:
*
4.1 Sobre "útil interna" vs "locável", a Sarah deve:
4.2 Se parceiro mencionar "inclui áreas comuns", a Sarah deve:
*
4.2 Se parceiro mencionar "inclui áreas comuns", a Sarah deve:
5.1 Quando parceiro diz "não sei o m²", a prioridade deve ser:
*
5.1 Quando parceiro diz "não sei o m²", a prioridade deve ser:
5.2 Se parceiro diz "vou medir e te falo depois":
*
5.2 Se parceiro diz "vou medir e te falo depois":
6.1 Quando nova metragem varia > ±40% da anterior:
*
6.1 Quando nova metragem varia > ±40% da anterior:
6.2 Se parceiro menciona "mudou o layout/capacidade":
*
6.2 Se parceiro menciona "mudou o layout/capacidade":
7.1 Arredondamento para mostrar ao parceiro:
*
7.1 Arredondamento para mostrar ao parceiro:
8. Casos Especiais e Exceções
8.1 Se parceiro menciona sala irregular (múltiplos ambientes):
*
8.1 Se parceiro menciona sala irregular (múltiplos ambientes):
9. Escopo e Redirecionamentos
9.1 Se parceiro menciona preço, disponibilidade ou outros tópicos:
*
9.1 Se parceiro menciona preço, disponibilidade ou outros tópicos:
9.2 O escopo da Square inclui coletar capacidade (n_posições)?
*
9.2 O escopo da Square inclui coletar capacidade (n_posições)?
10. Conclusão e Mensagens Finais
10.1 Após salvar os dados bem-sucedido, a mensagem deve:
*
10.1 Após salvar os dados bem-sucedido, a mensagem deve:
10.2 Quando usar `finalizar atendimento sem mensagem` vs mensagem final:
*
10.2 Quando usar `finalizar atendimento sem mensagem` vs mensagem final: